李晓东
作者简介:李晓东(1964-),男,吉林长春人,宁波职业技术学院建筑工程学院院长,高级工程师,主要从事工科类职业教育研究。
摘要:“双师型”是我国对职业教育教师队伍提出的基本要求。由于长期以来缺乏科学有效的认定标准,职业教育师资队伍质量始终不尽人意。以岗位职业能力为目标,“双师型”专业教师的培养包括“职前培养”和“职中培养”,要以“分级”的“双师型”教师资格为评价标准,以建立岗位职业能力培训系统为关键点,以校企双方“双师型”教师队伍培养基地为保障措施,为高职院校培养“双师型”教师提供具体的、可操作性的培养路径。
一、引言
“双师型”专业师资队伍建设是一个既“古老”又“现实”的问题。说其“古老”,是因为“双师型”教师的概念早在1995 年原国家教委《关于建设示范性职业大学工作的通知》中就明确要求,“专业课教师和实习指导课教师具有一定的专业实践能力,其中1/3 以上的达到‘双师型’教师”。说其“现实”,是因为各高职院校的专业师资队伍中真正能够满足技术技能型人才培养需要的教师却少之又少。
国务院于2019 年1 月颁发的《国家职业教育改革实施方案》(以下称“方案”)明确指出:到2022 年,“双师型”教师(同时具备理论教学和实践教学能力的教师)占专业课教师总数超过一半,分专业建设一批国家级职业教育教师教学创新团队,第一次从国家层面对职业教育专业师资队伍建设提出了具体要求和目标。同时又提出:职业院校、应用型本科高校相关专业教师原则上从具有3 年以上企业工作经历并具有高职以上学历的人员中公开招聘,2020 年起基本不再从应届毕业生中招聘,从专业教师“入职标准”方面给出了原则要求。教育部、财政部《关于实施中国特色高水平高职学校和专业建设计划的意见》教职成〔2019〕5 号文件中再次明确指出,以“四有”标准打造数量充足、专兼结合、结构合理的高水平双师队伍,建立健全教师职前培养、入职培训和在职研修体系,建设教师发展中心,提升教师教学和科研能力,促进教师职业发展。创新教师评价机制,建立以业绩贡献和能力水平为导向、以目标管理和目标考核为重点的绩效工资动态调整机制,实现多劳多得、优绩优酬。
上述目标和要求的提出,给所有高职院校提出了一个现实的课题,即如何培养和认定符合专业人才培养需求的“双师型”专业教师队伍。本文将就新标准要求下高职“双师型”专业教师的评价标准及培养路径进行分析研究,并给出操作性的建议以供各高职院校参考。
二、高职“ 双师型”专业师资队伍建设的现状分析
(一)现状1——对“双师型”教师的内涵缺乏统一的认识
一是一直在探索,至今没有统一认识。从1995年原国家教委以官方途径提出“双师型”教师的要求至今,高职界一直在探索“双师型”教师的内涵,探索的结果主要有:“双职称论”、“双能力论”及“双融合论”。“双职称论”是指“双师型”教师应该具有两个系列的中级以上职称(如工程师+讲师等),此说法也是“双师”一词的来源;“双能力论”是指教师应同时具备理论教学能力和实践教学能力;“双融合论”则指“ 双职称论”与“ 双能力论”内涵的叠加。由于至今为止尚无官方文件对“双师型”教师的内涵及标准给予统一的界定,处于操作层面的各院校对“双师型”教师内涵的理解也就呈现出“百家争鸣”的局面。
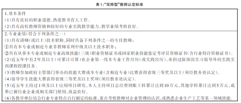
二是缺少统一认定标准,认定实效不佳。由于缺少官方的统一标准,作为操作主体的各院校只能制定易于“操作”的认定条件。以宁波职业技术学院为例,由于标准内容与从事职业教育的专业教师职业能力缺乏直接关联,使得“双师型”教师的认定实效不佳,即被认定的教师不一定具备较好完成教师岗位工作任务的能力(参见表1)。

注:内容来自宁波职业技术学院人事处文件。
(二)现状2——专业师资队伍“偏学历化”现象普遍
一是人才政策与办学绩效考核评价导向不一致。国家层面的人才政策与高校办学绩效考核评价导向是职业院校制定人才引进政策的“标准”的依据。国家层面对职业院校人才政策要求加强“双师型”师资队伍建设,但各级教育行政主管部门在制定学校的办学业绩绩效考核指标时仍然将拥有“高学历”的师资比例作为硬性指标,因而各校在人才引进时均把“高学历”(博士)作为首选。同时,由于各院校实行的提升教师实践技能的“企业实践”政策实效性不理想,使得现有的专业师资队伍“偏学历化”(无实际企业经历、专业实践技能缺失)现象逐年加重。
二是职业教育教师个人发展政策与普通教育相同,高水平企业人才难以引进。教育部在《教育部关于全面提高高等职业教育教学质量的若干意见》(教高〔2006〕16 号)中指出,“高等职业教育作为高等教育发展中的一个类型,肩负着培养面向生产、建设、服务和管理第一线需要的高技能人才的使命”;《方案》中又进一步明确,“职业教育与普通教育是两种不同教育类型,具有同等重要地位”。但各院校在关乎教师发展晋升的政策标准上职业教育和普通教育是没有本质区别的,即职业教育专业教师与本科院校教师的职称晋升采用的是一个标准,这样来自企业的人才转任高校教师岗位后,必须首先将“ 工程系列技术职务”转评为“教育系列技术职务”(“转评”条件与晋升条件相同)后才能晋升高一级职称,在如此条件下,就将绝大部分高水平企业人才拦在了高等职业院校的大门之外。
(三)现状3——现有的职称晋升政策阻碍“双师型”师资队伍的建设发展
现有的主要关注“项目”、“论文”和“荣誉”的职称晋升政策导向,使得现有来自于院校、无企业经历的教师将大部分精力用于申报“项目”和撰写“论文”方面,很少关注自身的“理论教学能力和实践教学能力”的提高(是否提高也缺少评价标准)。虽然职称晋升政策也要求教师进行“企业实践”的积累,但由于“企业实践”的形式与教师岗位工作技能的提高关联度不大,使“企业实践”大多流于形式。如此,就形成了目前“双师型”队伍比例在增长,实际水平不高的局面,严重阻碍了“双师型”师资队伍的建设发展。
(四)现状4——“双师型”教师的资格认定缺少合适的“认定标准”
从现有各院校制定的“ 双师型”教师“认定标准”看,认定标准的内容与职称晋升标准是同质化的,即拥有的专业技术职务证书、工程系列技术职务证书、职业资格证书、获得的荣誉证书、主持的“项目”、发表的“论文”等。同时,由于缺少把具体的“双师型”教师岗位工作能力考核内容纳入“双师型”教师的“认定标准”中,使得认定的结果不能体现教师的真实“ 双师素质”,直接影响了师资队伍“双师化”建设的质量。
(五)现状5——直接来自院校的教师实践能力提升效果不佳
目前,无论是教育行政主管部门或是各高职院校,均要求专业教师通过参加企业实践的方式提升教师的实践能力,并提出了具体的“累计时间”要求(如3 年不少于6 个月等)。学校在具体操作时往往偏重于关注实践的“ 时间”(要求提供有效证明),或以“教师汇报”方式进行验收,其结果是教师参加企业实践的时间累计满足了要求,教师的实践能力提升效果不佳。效果不佳的具体原因如下:一是参加实践的目的不明确,或实践目的与专业核心技能的提升无关;二是实践的形式是进企业“参观”,未参加企业岗位工作实践;三是“实践”的验收形式是教师“自说自话”式的“汇报”,没有“技能”考核的内容。
(六)现状6 ——来自企业的兼职教师教学能力难以提升
“双师型”教师不仅指专任教师个体,还应涵盖整体教师队伍,其中包括来自企业的兼职教师。各高职院校的专业教师队伍中均包含相当数量的企业兼职教师,其“ 教学能力”不足并且难以提升已成普遍性问题。问题产生的主要原因为:一是由于政府未在制度层面把企业兼职教师参与学校教学工作纳入企业责任,造成企业人员不能名正言顺地成为兼职教师,学校也难以请到高水平的企业兼职教师,更不可能名正言顺地开展企业人员兼职教师的教学能力培训工作;二是由于各高职院校与企业的合作深度不够,甚至多数企业人员是以个人名义担任职业院校的兼职教师,因此学校不能制定并实施有效的措施和计划对兼职教师开展教学能力培训。
三、“双师型”教师“操作性认定标准”的建立
(一)“双师型”教师的实效性内涵
《方案》中明确指出,“双师型”教师是指“同时具备理论教学和实践教学能力的教师”,其实质内涵是要建立起具有真实能力的职业教育专业师资队伍。但从目前各高职院校制定的“认定标准”看,均过于看重教师已获得的各类“成果”,如“双职称”证书(行业与教育)、“双资格”证书(行业资格与教师资格)、荣誉证书等,这种做法忽略了一个重要的现实,即由于我国的职业教育教师职称评审标准及职业资格考试内容等并未与各行业(含教育行业)职业能力相对接,因此造成了教师资格≠教学能力、职业资格≠实践能力的现实。因此笔者认为,高等职业教育的“双师型”教师应定义为:具有本科以上高等教育学历,具备规定的企业工作实践经历且获得相应行业职业资格,经过高等职业教育教师岗位职业能力培训并通过考核的,能够完成高等职业教育专业教师岗位工作任务的人员。
上述定义中重点关注的是对“ 双师型”教师认定的“实效性”,即被认定的教师应能够完成高等职业教育专业教师的岗位工作任务,因此其内涵包括:“双师型”教师是指高职院校的专任专业教师;应具备本科以上高等教育学历;应具备规定的企业工作实践经历(可在入职前已经具备,也可在入职后通过“顶岗”形式完成);应获得相应行业的职业(执业)资格;应参加高职教师岗位职业能力培训并考核通过。上述5 项内涵内容中,第5 项内容为最重要的“必要条件”,其他内容则为“充分条件”,所有5 项内涵内容应作为高职“双师型”教师认定标准制定的依据。
(二)高职“ 双师型”专业教师的“ 操作性认定标准”
高职“双师型”专业教师的认定标准应包括两部分,即“入职标准”及“考核标准”,基本内容如图1所示。

图1 高职“双师型”教师操作性认定标准基本内容
(三)高职专业教师的岗位职业能力分析
高职院校经过多年的探索和发展,对培养高素质技术技能型人才所需专业教师的岗位职业能力内容已经基本明晰,即可以认为:能够完成教学、科研及服务工作任务的专业教师可以被认定为高职“双师型”教师。因此,对高职专业教师的岗位职业能力的准确分析就成为确定“双师型”教师认定标准的关键。笔者依据多年一线管理工作实践,对高职专业教师的岗位职业能力进行了分析,结果如图2 所示。

图2 高职“双师型”教师岗位职业能力分析
四、“双师型”教师的培养与认定
(一)科学分级、逐级认定
笔者认为,作为“双师型”教师培养及认定主体的各高职院校,应遵照国家制定的基本政策导向及教师专业发展的规律,对“双师型”教师资格认定采取“科学分级、逐级认定”的方法,按图3 过程进行。

图3 高职专任教师“双师”资格认定过程
第一,所谓“入职认定”是指,通过制定“入职招聘标准”对应聘高职教师者进行初步的“双师素质”考核,此过程并非对教师进行的“双师型”教师的资格的实质性认定,只是确认应聘者是否具备“双师素质”的潜质。应聘者的“入职”考核内容及方式可参照表2 设计并实施。

第二,所谓“初级认定”、“中级认定”及“高级认定”是指,将职业院校的专业教师的“双师型”资格划分为“初级资格”、“中级资格”和“高级资格”,由学校依据教师岗位工作能力分析结果制定教师岗位能力课程“培训包”,并根据教师岗位能力内容分类开发并实施各“培训包”所包含的培训课程,再根据岗位工作需要确定“必修课程”及“选修课程”,并确定每门培训课程“ 学分”及“ 初级资格认定总学分”、“中级资格认定总学分”及“高级资格认定总学分”,作为各级资格认定的标准。新入职教师需参加3-6 个月岗位能力课程培训,通过考核并获得“初级资格认定总学分”者可被认定为“初级双师型教师资格”,获得“初级资格”的教师可以从事专业教师岗位教学工作;培训课程系统需常年开放,获得初级资格的教师可参加培训和考核并依次获得“中级双师型教师资格”和“高级双师型教师资格”。
第三,课程“培训包”可根据专业教师岗位职业能力分析结果(见图2),按图4 框架内容并考虑能力递进原则及资格认定的“分级”需要建立。

图4 “双师型”专业教师课程培训包内容
(二)“双师型”教师的培养原则
1. 以“岗位职业能力”为中心的原则
在制定“双师型”教师认定标准时,将教师通过“岗位职业能力”培训考核作为“必要条件”,再辅以获取教师资格、中级以上职称及行业职(执)业资格作为充分条件,形成对专业教师个人专业发展的正确氛围和导向。
2. 能力递进、分级培养的原则
通过将“双师型”教师资格分成初、中、高三级,对应性地设计三级“岗位职业能力”课程培训系统,并制定初、中、高级认定标准,对高职专业教师实施可操作性的能力递进、分级培养,切实提高教师的真实“双师”水平。
3. 全过程培养的原则
对各高职院校来说,培养的对象包括新入职的教师及在职教师两部分人员,为保证专业教师的执教能力符合职业教育人才培养的需要,培养过程应覆盖教师的完整职业过程。笔者认为,高职院校专业教师全过程的“双师化”培养过程可按图5 进行。

图5 “双师型”教师全过程培养流程
五、结论与建议
(一)结论
第一,应重新认识高职“双师型”教师的内涵。
首先,“双师型”教师应只针对高职的“专业教师”,而非针对全体专任教师,因为只有专业教师才具备“同时具备理论教学和实践教学能力”的属性;其次,对专业教师进行“双师”认定,目的是提升教师实施人才培养工作的岗位职业能力,而非授予教师“资格”或“称号”,因此,专业教师的岗位职业能力(教学、科研与服务)才是“双师素质”的核心。
第二,建立专业教师“岗位职业能力培训系统”是关键。由于现有的“职称”、“职业资格”及“荣誉”等均不能与教师的“ 岗位职业能力”直接相关,因此,建立以教师的岗位职业能力分析为依据的岗位职业能力培训系统,将是“双师型”教师全过程培养与认定工作的关键。
第三,全过程培养、持续更新才能保证专业师资队伍的“双师化”质量。《国家职业教育改革实施方案》指出,“职业院校、应用型本科高校教师每年至少1 个月在企业或实训基地实训,落实教师5年一周期的全员轮训制度”,是从国家层面提出的持续性保证师资队伍“双师化”的质量要求。因此,必须实施以教师岗位职业能力为核心的、包括“职前培养”和“职中培养”的全过程培养制度,才能保证“双师型”师资队伍的建设质量。
第四,建立“双师型”教师培养基地是保障。《方案》将“建立100 个‘双师型’教师培养培训基地”作为国家层面要求,实际上是明确了“双师型”教师不仅包含学校的专任专业教师,还包括企业的兼职教师;同时指明,只有校企深度合作建立“双师型”教师培养基地,才能为专任教师提高岗位实践能力、兼职教师提高教学能力提供有效的途径和资源。
(二)建议
第一,要打破教师发展通道壁垒,为高水平企业教师引进提供条件。企业高水平教师进入学校后必须进行“职称系列”的“转评”,已经成为引进企业人才的障碍。各级教育行政主管部门应切实将“职称评审”权力下放给院校,院校则应在建立“双师型”教师培训和认定制度的前提下,制定“不同系列、同级职称视同”的职称晋升原则,打破企业教师发展通道的壁垒,为高水平企业教师的引进,进而提升“双师型”师资队伍建设质量提供条件。
第二,要创新职称评审条件导向,激发教师提升“双师素质”的活力。创新高职院校职称评审导向的关键举措包括:一是打通职称系列之间的壁垒,对来自企业且企业实际工作年限5 年以上、拥有“中级”以上职称,且通过“岗位职业能力”培训考核的专任教师,职称等级视为同级,不再进行“转评”;二是将通过相应级别“双师型”教师资格的评定作为职称评定的对应级别评审条件的必要条件(建议权重大于60%),其余的条件按照“双师型”教师职业能力对应的“成果”(即能够佐证其职业能力的成果)内容来确定。彻底改变唯“荣誉”、唯“论文”导向,激发教师提升“双师素质”活力。
第三,要分工协作才能建立有效的“双师型”教师培训课程体系。图2 中的各项岗位工作技能需要建立与之对应的课程体系,课程体系的建立需要各高职院校的多部门协作才能完成。如教学能力需要“教师发展中心”和各院系支撑;“科研能力”需要科技处支撑;“技术服务能力”则需要校企合作才能完成。各高职院校应由学校统筹制定规划,充分挖掘自身潜力和优势,必要时可借助外力建立适合学校需求的“双师型”教师培训“课程包”,并聘请高水平的、具备实操能力的教师担任培训课程的教师,以确保培训效果。
第四,要持续检验课堂教学质量,才是保障“双师型”师资队伍建设质量的有效措施。对高职院校来说,人才培养是学校的第一要务,科研能力和技术服务能力均应服务于教学能力,因此“双师型”师资队伍建设的质量应直接反映在课堂教学过程当中。建立长效的课堂教学质量监控体系是检验“双师型”师资队伍建设质量的最有效的办法,如宁波职业技术学院开展的以“有效课堂认证”活动为抓手的课堂教学质量监控体系,就是检验教师教学能力和“双师型”师资队伍建设质量的有效案例。
第五,企业实践要重“实效”,才能提升教师的实践技能。企业实践的目标应涵盖专业核心技能的学习、企业岗位工作过程的梳理总结、岗位工作任务内容的提炼等;实践的形式应采取“顶岗实习”的方法;验收的方法应采取由企业专家考核专业核心技能的掌握程度、提供岗位工作过程和工作任务总结报告,以及提供包含全新课程任务载体的课程设计等形式。如此,才有可能使企业实践获得实效。(本文刊于《现代教育管理》2019 年第8 期)